How to create a work breakdown structure
The work breakdown structure, or WBS, is the central document for planning on projects. It breaks down the scope of work into manageable elements. A concept is vital before a WBS can be generated and when generating a WBS you need to include major subcontractors, material, and project management tasks. This blog presents a step-by-step guide to create a work breakdown structure.
1. Understand scope in request for proposal
The customer’s request for proposal (RFP) starts the process. It defines the scope of work, schedule, requirements, and other pertinent information required to prepare the project proposal in response to the RFP.
2. Generate a concept
You need to create a concept before the WBS can be generated. As an example, let’s say the RFP scope requires development of a new gas generator turbine system. Figure 1 shows the concept for it. The system’s major subassemblies include: compressor/turbine; generator; cooler; recuperator; controller; and heater. The next step is to generate the WBS.
Figure 1- Concept for the gas turbine generator system

![]()
3. Generate a WBS
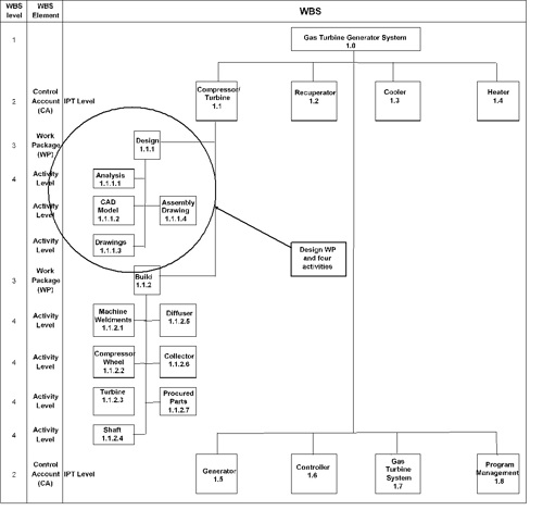
Figure 2 shows the WBS for the gas turbine generator system which was created based on the concept. The WBS for this blog has four levels but a large complex project can have up to nine levels or more if required. In the WBS it is essential to establish a work package (WP) for each scope item. The other consideration for the WBS is how you want to collect costs. For example, if a sister division is involved you want to assign a unique WBS element to them so they can track and manage their own performance.
Level 1
This is the system and the top level of the WBS showing the deliverable product – the gas turbine generator system.
Level 2
This is the control account (CA) level, which lists the major subassemblies of the system. Typically, a lead engineer would be the control account manager. They are accountable for the performance of all work packages under the CA and this includes management and customer reporting. Each of the systems major subassemblies is a WBS element.
Level 3
This is the work package level. The WP is where the task is defined and work accomplished. WPs have one cost type, for example, labour or material. The reason being, each type has a different overhead markup which would be misleading if in the same WP. Figure 2 shows a ‘Design WP’ and a ‘Build WP’ for the compressor/turbine. Typically, there would be more WPs but for simplicity’s sake for the blog only two are shown.
A WP definition includes the following key items:
- Task input
- Task definition
- Task output
Keep in mind that a WP can only have one type of cost type. Ensure there are sufficient number of activities for each WP to spread the tasks and budget over several weeks for Earned Value (EV) purposes.
Figure 2 - WBS for the gas turbine generator system

Level 4
This is the activity level; activities are sub-tasks to the WP. Figure 2 shows four activities for the Design WP. They are analysis, CAD model, drawings, and assembly drawing. Once the activities are complete, the WP can be closed. Activities are the basis of the integrated master schedule. Each one would have a duration, budget, and linked to critical activities in other WPs to define the project logic.
Summary
The work breakdown structure is a central document on a project because it breaks the scope into manageable tasks like a ‘to do list’ which in turn form the basis of the project plan. If it’s incomplete, then the schedule and budget will be incorrect and cause a built-in problem at the beginning, jeopardising project success.
You may also be interested in:
0 comments
Log in to post a comment, or create an account if you don't have one already.